One Million Journey Plan – Year 2 Update
Two years went by since I wrote my original one million journey plan statement. Part of this plan includes to stop for a moment, sit down, reflect on what’s happened during the lasts 12 months, take some notes, make the necessary corrections and put it all down in the form of informal writing on this blog.
This is the second update to my plan, if interested in reading the first update, then this is the place to visit.
This yearly exercise is vital to me. Missing this step could put my financial goals at risk, and if you ask me, that’s not something I am up to. We all change over time; we learn new concepts, we upgrade our thinking, we experience new developments, or simply our living standards or conditions alter. In whichever way we change, it’s quite likely that so will (or should) our investing strategies, so why not reflect on this at least once a year?
Table of Contents
Year 2 Results
As usual, I take my net worth numbers from Q3-2021 and compare them with the previous values of Q3-2020. That way, I can read what’s been happening on a year-over-year basis.
My net worth for Q3-2021 is €501,826
The first thing I can see is that I am half a Euro-millionaire, which makes writing this review pretty exciting already! 🙂
Now, I can compare this value against my original net worth projection and my year 1 updated projection.
Should I do that? Surely, Mr Pepperoni!
- Q3-2021 original NW projection: €501,938
- Q3-2021 year-1 updated NW projection: €448,819
My excitement keeps on the rise when seeing these two projections compared to my today’s NW.
On my year-1 update, I fell short by -€54,744, but thankfully on this one, I am over +€53,007. It’s not only even that, but I also seem to have recovered the ground I lost in 2020, putting me right back at my original NW projection values.
I know some people will say there’s no real merit on this as the market has gone up, and you just benefited from it, but trust me, to me, after all the reported losses, it’s a remarkable accomplishment. Why? Because I could just have given up after this, and gone crying to the closer corner, — but I didn’t. I accepted my losses, redesigned my strategy for the better, and kept going. Now I am picking up the fruits from my own farm thanks to this hard work and commitment.
Comments on Year 2 Results
Another step of the ritual is asking myself: how did that happen? What brought me good results? Is that because of something I’ve changed, or is it just pure luck?
Here’s a list with the main reasons:
First, the projected selling value of my flat in Spain increased considerably compared to 2020 (about +€10,000).
Second, I sold my garage for a premium, or in other words, for more than I had accounted in my net worth spreadsheet. That’s another €3,200.
Third, I saved money on renting. In May, we moved to my flat in Spain, which means I no longer had to pay £200/week to cover rent.
Fourth, almost my entire savings for this year went to purchase global equity funds, and these have done pretty well so far! (fingers crossed).
Fifth, my P2P investments did better than last year. Although I remain sceptical on some platforms, I have not incurred further losses.
Sixth, I increased my contributions to my UK pension and SIPP while I could. This has been a fabulous booster to my portfolio, thanks to the tax reliefs I enjoyed from the UK government. (it’s been like pressing the nitro button while driving a Fast & Furious type of car, but without entering the crypto markets ;))
And Seventh, the last but not least, I kept on investing periodically month after month without hesitating about it, and without trying to time the market or worrying about crashes. (Pro tip: unfollow anyone who writes or talks about an upcoming market crash, it’s seriously helpful!).
Changes On My Investing Strategy
Getting to the next chapter of the story comes reporting changes in my investing strategy.
So, what is changing in relation to last year?
No more ISAs or SIPPs
Saying bye-bye to the United Kingdom also means saying bye-bye to its superb financial products.
Despite still working for a British company, the amount of tax relief I can receive is limited, as a consequence, it no longer makes sense for me to contribute big chunks of my payslip to my pension or SIPP to “turbocharge” if I can not enjoy the full benefits. As per law, I must contribute a minimum of 8% of my payslip, though. That will be my limit for the time being. However, I can still contribute £2,880 every year for five years after leaving the UK and the Govt tops it uptown £3,600ish (Note added on 15/12/2021, thanks @MikeRey92144159 for the input. More info on page 6 of this document).
Similarly goes for all my ISAs. As soon as you start living overseas, you are not allowed to contribute any funds to them. For now, I am still managing to keep them all open; these are my Stock & Shares ISA in Vanguard and Trading212. I also own an IFISA, which I used to buy ethical business loans on the Abundance Investment platform. This was a key platform of the €45K project fund. Now, instead of contributing my non-smoked capital to Abundance, I purchase shares of the iShares Global Clean Energy ETF on a monthly basis.
Global Funds
The fact that I can no longer contribute to ISAs doesn’t change the main core of my investing philosophy. Every month, I am going to keep purchasing shares of global trackers as I described here. As I earn money in both Pounds and Euros I contribute to two different accounts every month, Freetrade (£) and MyInvestor* (no commissions for one year if joining with my link, only for Spanish residents).
Dividend Growth Investing
I am not changing any part of my dividend growth strategy. The plan is to keep the allocation of my dividend portfolio at 10% of my total portfolio. This part of the investing side is fun, it makes me enjoy the journey a bit more. The part I find most attractive is the continuous learning curve.
However, it is worth pointing out that I hesitated for some time about what was best to do. In the UK I could enjoy from £2,000 of dividend allowance (no tax payment below that amount) as I wrote here. In Spain, the dividend allowance is none existent. Every single cent earned will be taxed at the normal income tax rates.
After some research, I found out that the most tax-efficient way of investing in Spain is by purchasing Index accumulators. It’s the only asset that allows you to sell in exchange for another one and avoid tax on capital gains. It was shocking to find out about this since I noticed Spanish investors tend to invest big in dividends, and I thought that would be for a good reason. As old readers may know, my priority is to make my money work for me first, and then for the government (not the opposite).
Nonetheless, my annual income in dividends is little, just a bit over €300. A €57 tax bill is worth the investment If I take into account my learnings and the good fun.
P2P Lending
No main changes to my plan on my P2P investments. I keep withdrawing funds from those platforms I dislike the least until I reach a 10% portfolio allocation or less. It currently stands at 11%.
I am especially prone to keeping real estate platforms as opposed to consumer or business ones. So if nothing changes, Estateguru* and Reinvest24* got the best chance of keeping and seeing my investments increase.
Adding Crypto To My Portfolio
Crypto is another asset type I’ve recently added to my portfolio. For a similar reason as investing in dividend stocks, I enjoy the learning curve and have some fun with it. I won’t be making this a predominant part of my investing strategy as a whole, so my crypto allocation will be kept between 1-3% of my global portfolio. Ideally, as I’ll keep reducing some P2P investments, I’d like P2P and crypto to make 10% of my portfolio together.
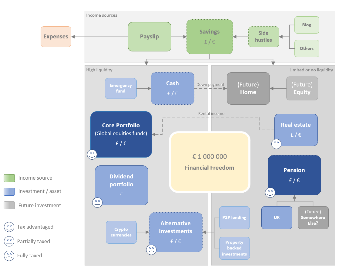
The Plan (Revision 3)
All that being said leaves me with a newly revised plan, the revision 3 plan.
It is still based on the first and fourth CashFlow Quadrant as explained by Robert Kiyosaki, so the core plan remains intact.

My main source of income comes from my employer, which puts me in the “E” (Employee) quadrant. Saving and investing puts me in the “I” (Investor) quadrant. My cash flows between these two quadrants.
Obviously, a lot can happen before I hit the million. Working as a self-employed (S, second quadrant) design engineer is a possibility, but for the time being, I prefer to focus my strategy based on the first quadrant (E), as this will be likely the outcome.
One Million Journey Chart Plan Revision 3

The main goal is reaching a €1.000.000 Net Worth. This will be more than enough to provide me with financial freedom and long term financial stability.
Global Index Accumulator Funds will be part of my core portfolio. The returns out of this portfolio are tax-advantaged as far as I don’t liquidate for the long term. I expect to contribute between £1000- £1500 a month to this fund. My investments here will be Index Funds and ETFs, consisting mainly of global funds, as I explained here. I will follow a stocks and bonds balanced approach. My current balancing stays at 70/15 I will only rebalance once per year, in December, except during extremely volatile markets, as the one we had in March 2020. My expected annual growth rate for the next 10 years is 5%. This is a fast liquidity account.
Pension will also play its role. I am enrolled in my employer’s pension scheme. Every month I contribute 8% out of my payslip and my employer contributes 3%. I also get tax relief from the government. That approximately sums up to £192 a month at the time of writing. All info on how that works is here. I set my investment strategy as adventurous, and what it basically does is to invest in a world index tracker for a 0.5% annual fee. This is more expensive than other world trackers, but it is still worth it, considering my employer contributions. My expected annual growth rate for the next 10 years is 10%. I won’t have access to this account until I am 55 or 57 or 60 or whatever the government decides during the next 20 something years. That’s primarily why my investment accounts in global funds are my core portfolio instead of my pension.
Alternative Investments will only constitute 10% of my investable assets. 2020 showed us the real risk of investing in P2P lending assets. My crypto investments will be taken as part of my alternative investments.
My Dividend Portfolio will also only constitute 10% of my investable assets. I believe that I am not smart enough to outperform market returns. On the contrary, I enjoy reading financial reports and widening my learning about companies that pay a dividend consistently and also learning about how their sector works. Putting a toe in these waters is my personal way of becoming a more well-rounded individual.
Cash provides me with safety and options. Safety in terms of an emergency fund to be utilized in case of unexpected events such as losing my job, health issues or any sudden expense. Options in terms of making a down payment for my future home. I expect to purchase a house at some point during the next two years. This cash will be kept in checking or savings bank accounts.
Net Worth Projection – Millionaire In 8 Years?
I finally come to the point where I need to see when I can possibly expect to become a millionaire.
In this second update, however, I am going to take my calculations easy.
It’s not because I am lazy, don’t get me wrong (OK, perhaps just a little? ;))
The thing is that I am not entirely sure of what’s going to happen during the next following years. My fiancée and I have got used to making decisions as we go, and for me now making a 10 years portfolio projection doesn’t make much sense because I know it’s going to be too inaccurate.
So, this year, I am going to do something a bit different.
Remember I said that this third year I’ve recovered the ground I lost during the second year?
So, then, why not recover the original projected net worth as well, right?
That’s exactly what I am going to do! Let’s say that I am reutilizing my own energy the same as we reutilize renewable energy?
Looking at the original net worth projection down below, I see that I can possibly become a millionaire in 2029, that’s only 8 years apart from 2021. That means I may become a millionaire at the age of 44, as opposed to the age of 47 I had calculated in 2020.
Obviously, when investing, there is always a risk. We could enter into a dramatic longer-term bearish market. Nevertheless, my calculations are conservative, think that I am only taking a 5% annual compounding growth vs the 8-10% historical one.
Also, as the level of uncertainty at the moment is high, I’m taking it with a pinch of salt, however it’s not a bad practice to have a reference and keep tracking and comparing how it all develops. At least, I now know that my next years’ target is hitting €555K.
Finally, as an ending shot, this is how the original network projection looks like:

As a reminder: This blog post considers my own personal situation. Yours will be different, so don’t take anything of what I’ve written in this post as investment advice. If unsure, seek professional advice (for clarity, Twitter is not professional advice).
Comments, suggestions or questions are always welcome.
Tony
Related Posts
5 Comments
Comments are closed.
ABOUT ME
SUBSCRIBE TO BLOG VIA EMAIL
INTERESTING DEALS
Get £50 with Octopus Energy
Get a Discount on Your New Tesla
Zero Commission Stock Investment Apps
(free share worth up to €/£100)
Index Funds Investing Accounts
(up to £50 bonus)
(no management fee for 1 year, Spain only)
Others
(Get it for FREE)

Hi there! It's Tony here and I am hoping to post my journey towards one million euros.
Hi Tony
A great read and update – yes, it’s been a bull market but your consistent investing can’t be ignored in the increase of your wealth, particularly as the markets have been going up and down and like you say, you could have given up and cashed in your losses (like some!)
This reminds me that I too need to review and perhaps revise my own investing plan, which I did adjust in January but so many things have changed this year that it needs to be looked at again!
Millionaire in 8 years – it’s looking good!
Thank you weenie 🙂
True, with your new house purchase I bet things may have changed, so good idea on having a check.
Yeah, 1 million in 8 years looks possible. It seems more challenging keeping my belly in a “good-looking”/acceptable shape than reaching a million these days haha. Take care.
[…] reaching one million, I decide to not save any more money for at least some time. According to my last update on my projected plan, that could happen in the next eight years. As a celebration, I would love to spend one year […]
[…] major changes on my investing philosophy, I just keep following it. The only thing perhaps to highlight is that I joined Nexo* and became a […]
[…] One Million Journey Plan – Year 2 Update […]